广告
广告
广告
总投资5亿!6万吨/年特种纸技改项目节能审查意见公示
来源:四川省经济和信息化厅
2025-10-27
372

10月27日,四川省经济和信息化厅印发关于玖龙纸业(乐山)有限公司6万吨/年特种纸技改项目的节能审查意见,原则同意该项目节能报告。

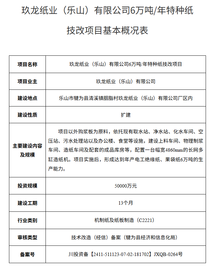
该项目总投资50000万元。项目以外购浆板为原料,依托现有取水站、净水站、化水车间、空压站、污水处理站以及办公楼、食堂等设施,建设上料车间、物理制浆车间、造纸车间及配套的成品库房等,配置一台幅宽4860mm的长网多缸造纸机。项目实施后,形成达到年产电工绝缘纸、果袋纸6万吨的生产能力。

详情如下:

关于玖龙纸业(乐山)有限公司6万吨/年特种纸技改项目的节能审查意见

川经信审批〔2025〕23号

玖龙纸业(乐山)有限公司:

你公司《关于玖龙纸业(乐山)有限公司6万吨/年特种纸技改项目节能审查的申请》收悉。根据节能法律法规及《固定资产投资项目节能审查和碳排放评价办法》(国家发展改革委令2025年第31号),我厅委托省工业环境监测研究院对项目节能报告进行了评审,省工业环境监测研究院出具《关于玖龙纸业(乐山)有限公司6万吨/年特种纸技改项目节能评审情况的报告》(川工环研〔2025〕115号),经审查,现提出如下审查意见:

一、原则同意该项目节能报告。(项目代码:2411-511123-07-02-181702)

二、项目概况。项目总投资50000万元。项目以外购浆板为原料,依托现有取水站、净水站、化水车间、空压站、污水处理站以及办公楼、食堂等设施,建设上料车间、物理制浆车间、造纸车间及配套的成品库房等,配置一台幅宽4860mm的长网多缸造纸机。项目实施后,形成达到年产电工绝缘纸、果袋纸6万吨的生产能力。

三、项目能效水平。项目主要能源消费品种为电、天然气,设计年综合能源消费量29977.43吨标准煤(当量值)、47918.60吨标准煤(等价值,电力等价值折标系数按0.328千克标准煤/千瓦时计),其中电8747.52万千瓦时、天然气1638.09万立方米,外供蒸汽(189.82℃、1.25MPa)6993.60吨。项目设计年用耗能工质总量314.34吨标准煤,其中新水150.62万吨。项目设计果袋纸(育果袋纸)单位产品综合能耗485.19千克标准煤/吨,达到《制浆造纸单位产品能源消耗限额》(GB 31825-2024)育果袋纸单位产品综合能耗1级值;电工绝缘纸单位产品能耗527.21千克标准煤/吨,优于企业现有电工绝缘纸单位产品能耗,经专家评审认为,项目电工绝缘纸单位产品能耗达到行业先进水平。项目设计果袋纸、电工绝缘纸单位产品化石能源消耗分别为0.32吨标准煤/吨、0.32吨标准煤/吨,预计单位产值能耗0.73吨标准煤/万元、单位工业增加值能耗4.17吨标准煤/万元、单位产值化石能源消耗0.30吨标准煤/万元、单位工业增加值化石能源消耗1.73吨标准煤/万元。项目主要用能设备能效满足《重点用能产品设备能效先进水平、节能水平和准入水平(2024年版)》节能水平要求。

四、项目碳排放情况。项目设计碳排放量45506.18吨二氧化碳。设计果袋纸单位产品碳排放量0.72吨二氧化碳当量/吨,优于同类产品碳排放指标;电工绝缘纸单位产品碳排放量0.77吨二氧化碳当量/吨,优于企业现状水平。预计单位产值碳排放量0.69吨二氧化碳当量/万元、单位工业增加值碳排放量3.96吨二氧化碳当量/万元。

五、项目设计、建设单位在落实节能报告各项措施和节能审查意见基础上,应改进和加强以下节能工作:

(一)积极选用高效节能型设备,确保达到能效指标要求。不得使用国家明令禁止和淘汰的落后设备。

(二)加强节能管理,按照《用能单位能源计量器具配备和管理通则》(GB 17167‒2006)规定,完善能源计量器具配备,按照《重点用能单位节能管理办法》(2018年第15号令),建设能耗在线监测系统,将能耗监测数据接入四川省重点用能单位能耗在线监测系统省平台。

六、项目在开工建设前或建设过程中发生《固定资产投资项目节能审查和碳排放评价办法》(国家发展改革委令2025年第31号)明确的重大变动情形的,建设单位应向我厅提交变更申请。项目节能审查权限发生变化的,建设单位应向有权审查机关提交变更申请。

七、项目正式投入生产、使用前(按规定需要试运行的,原则上应在试运行之日起6个月内),由项目建设单位自主开展节能审查验收工作,编制节能审查验收报告。通过节能审查验收的将节能验收报告报送我厅存档。未经节能验收或验收不合格的项目,不得投入生产、使用。

八、请乐山市经济和信息化局依据本审查意见和项目节能报告,对项目设计、施工、竣工验收以及运营管理进行有效监督检查,及时报告本审查意见落实情况和项目有关重大事项。按照《固定资产投资项目节能审查和碳排放评价办法》(国家发展改革委令2025年第31号)第二十六条规定,项目已投入生产、使用,发生本办法第十八条规定的重大变动,或存在单位产品综合能耗和碳排放、年实际综合能源消费量或碳排放总量高于节能审查批复水平10%等未落实节能审查意见要求的,督促建设单位进行限期整改。要进一步优化能源要素配置,充分挖掘节能潜力,推动提高能源利用效率,强化能耗强度降低目标管理,确保完成本地区“十四五”节能目标。

九、请省节能监管事务中心依据《工业节能监察办法》(中华人民共和国工业和信息化部令 第58号),对项目节能审查意见落实情况开展节能监察。

十、本意见仅对项目节能报告出具审查意见,项目建设管理请严格按照相关法律法规规章和政策执行。

十一、项目自本节能审查意见印发之日起2年内未开工建设,节能审查意见自动失效。

附件:玖龙纸业(乐山)有限公司6万吨/年特种纸技改项目基本概况表

四川省经济和信息化厅

2025年10月23日

请填留下的联系方式
以使我们能够高效解决您的需求
提交