广告
广告
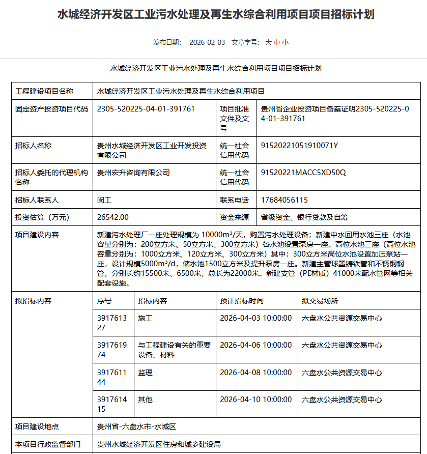
2.65亿!贵州水城工业污水处理及再生水利用项目招标计划发布
来源:全国公共资源交易平台
2026-02-03
213

2026年2月3日,贵州省水城经济开发区工业污水处理再生水综合利用项目项目招标计划发布。

该项目新建污水处理厂一座处理规模为10000m³/天,购置污水处理设备;新建中水回用水池三座(水池容量分别为:200立方米、50立方米、300立方米)各水池设置泵房一座。高位水池三座(高位水池容量分别为:1000立方米、120立方米、300立方米)其中:300立方米高位水池设置加压泵站一座,设计规模5000m³/d,储水池1500立方米及提升泵房一座。新建主管球墨铸铁管和不锈钢钢管,分别长约15500米、6500米,总长为22000米。新建支管(PE材质)41000米配水管网等相关配套设施。

投资估算:26542.00万元

1.png

请填留下的联系方式
以使我们能够高效解决您的需求
提交