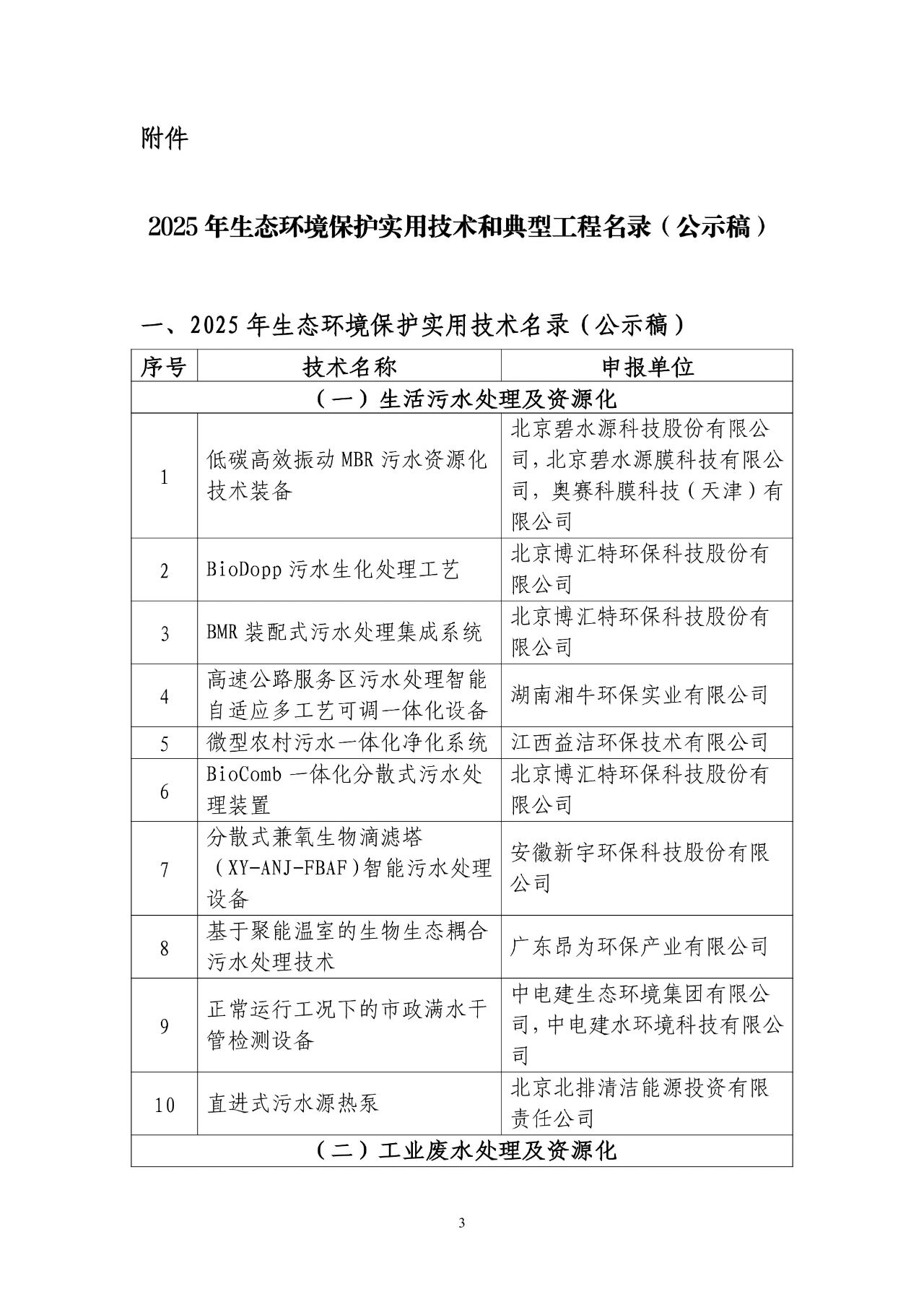
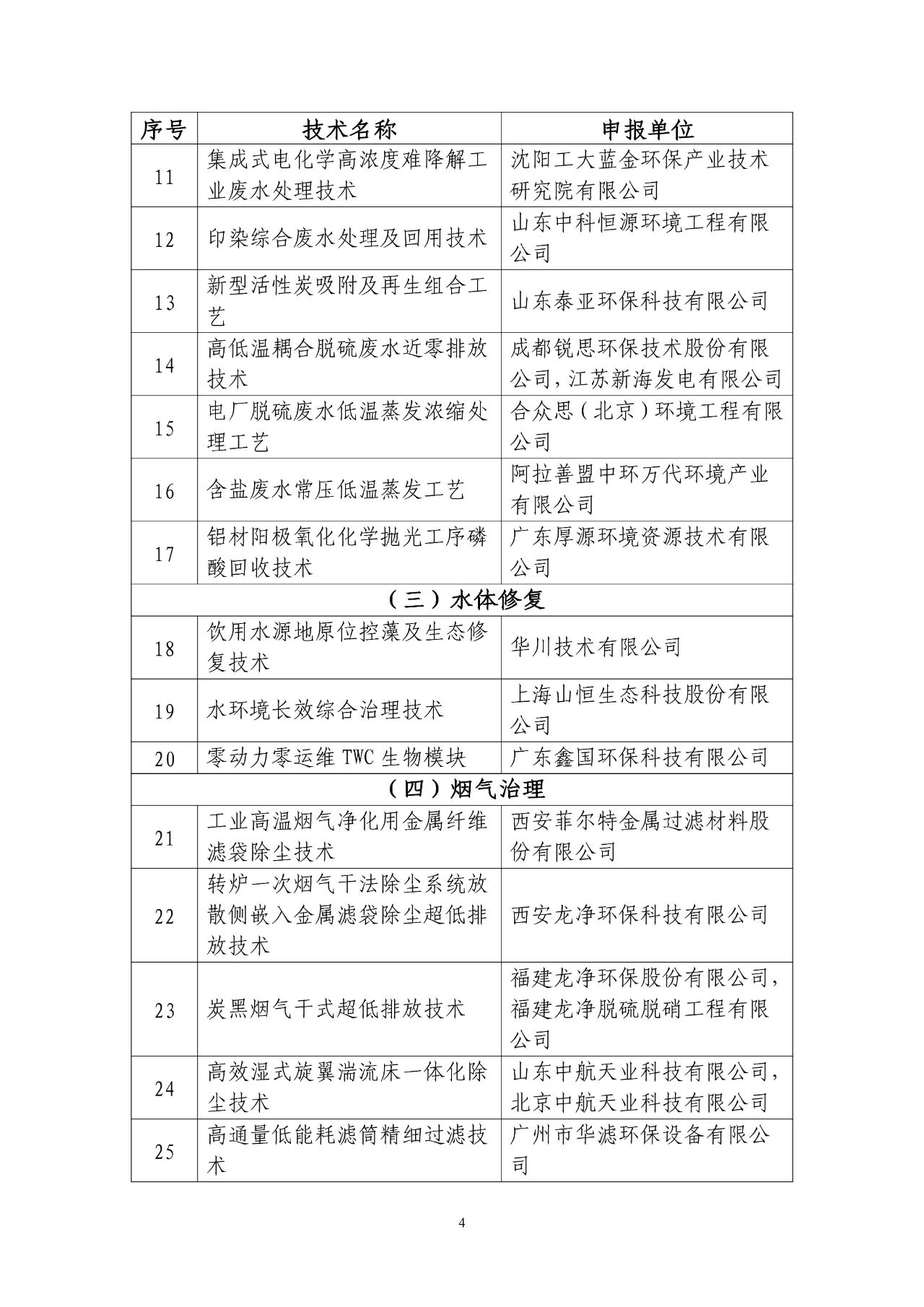
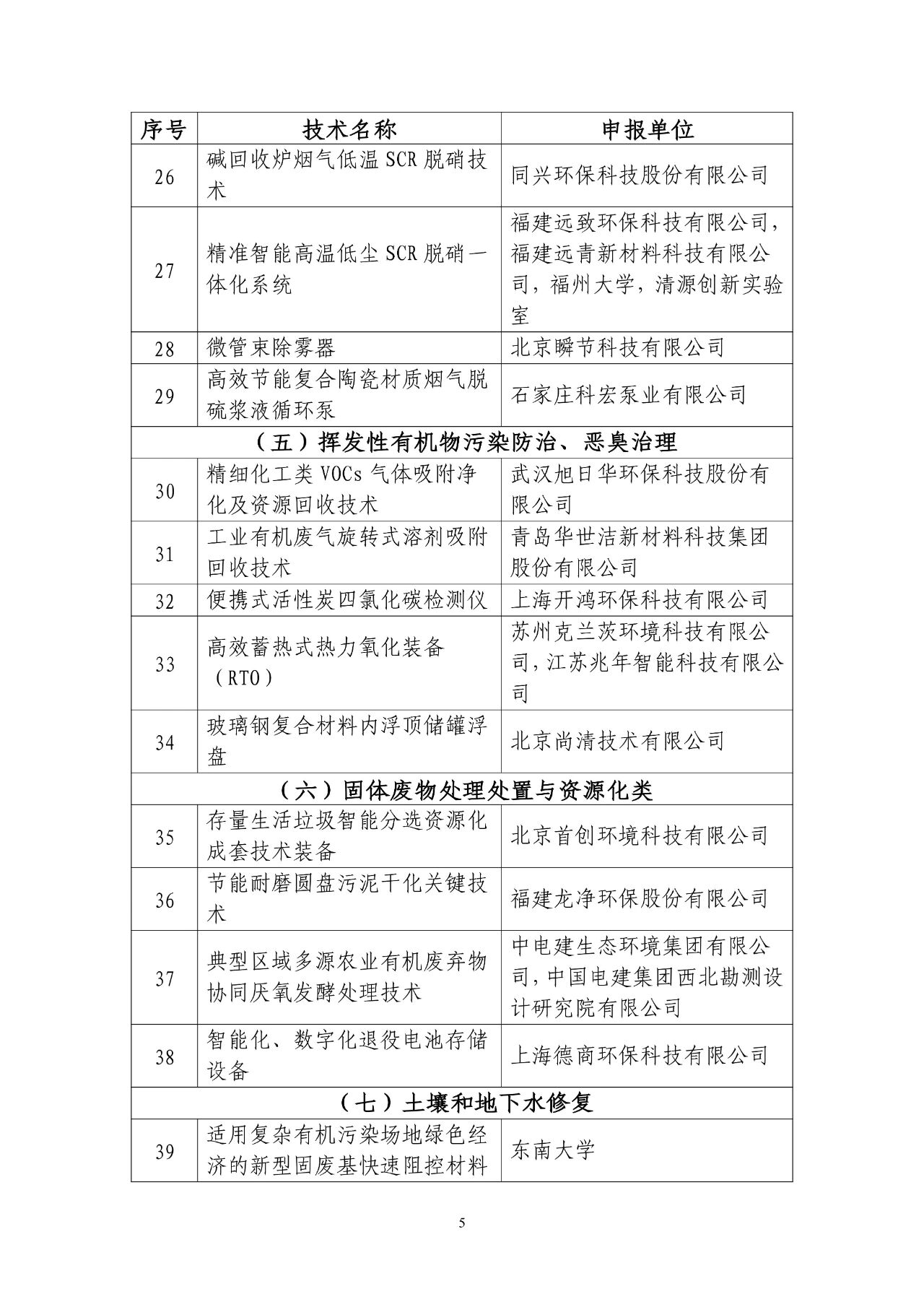
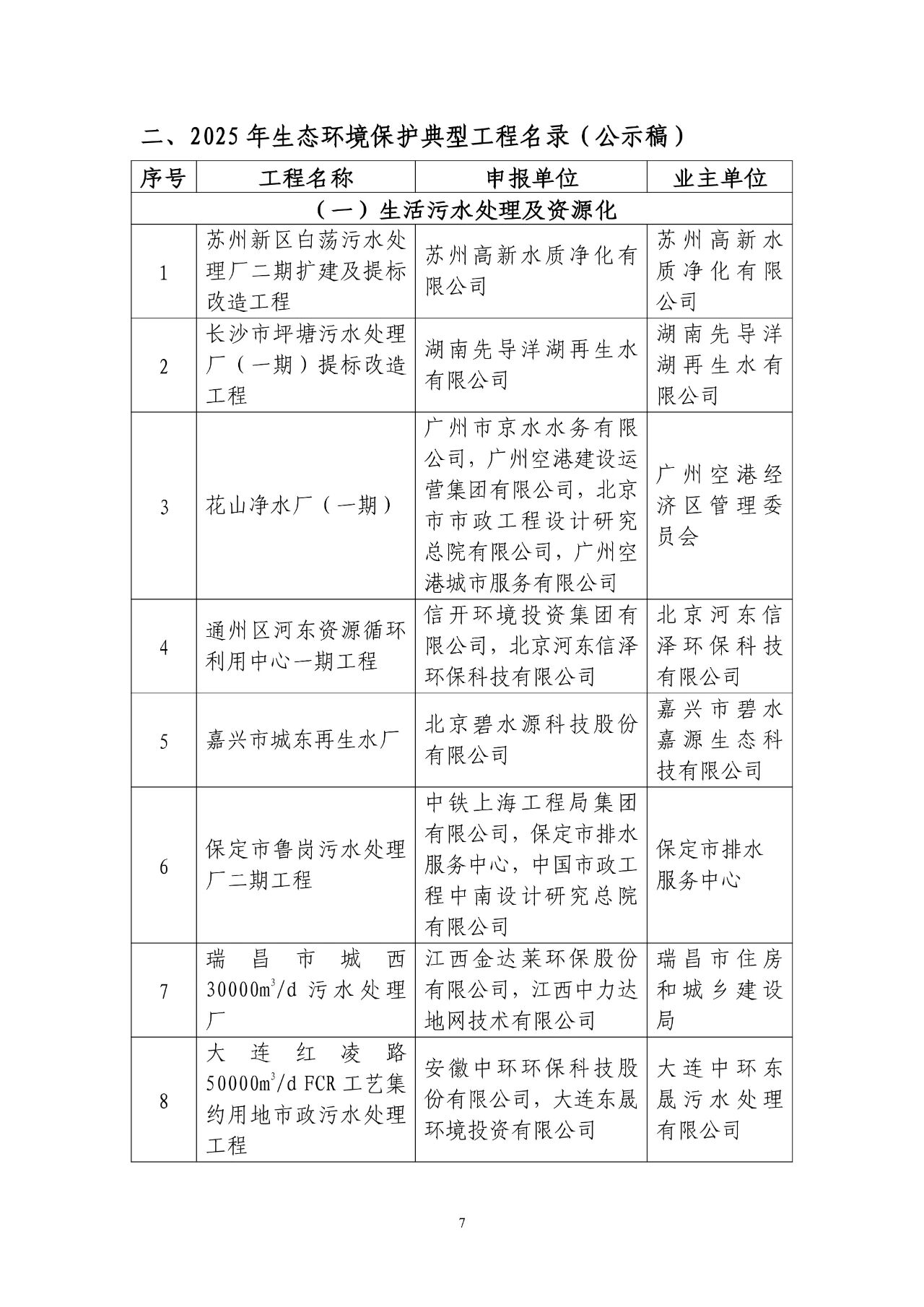
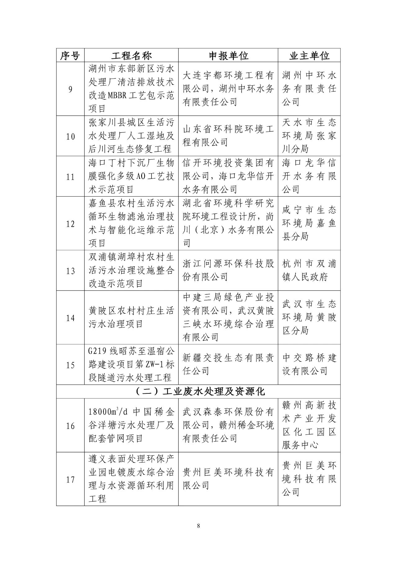
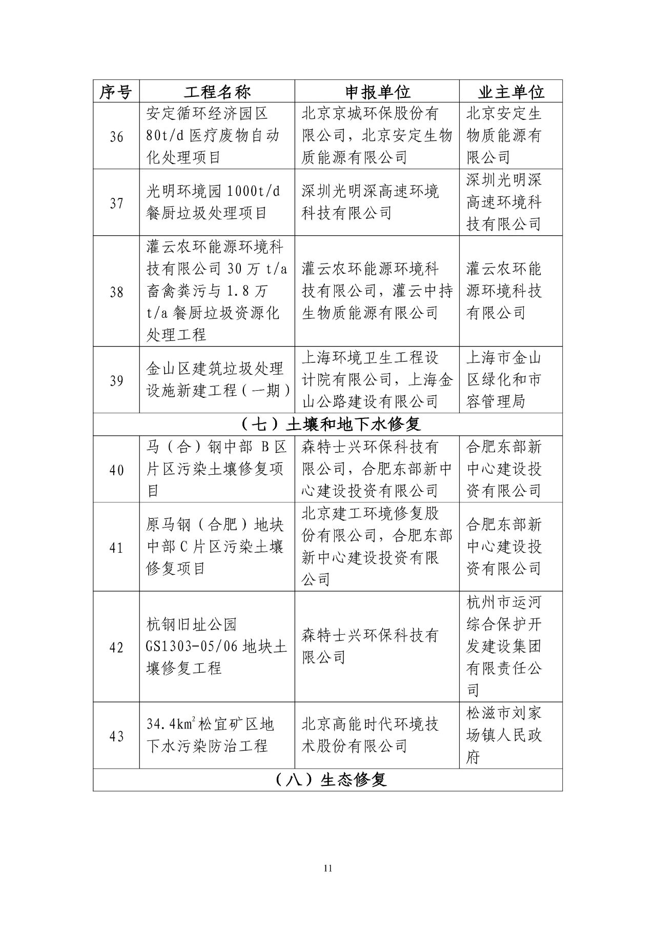
为加快生态环境保护先进、实用、绿色技术装备和典型工程推广应用,培育生态环保产业新质生产力,支撑深入打好蓝天、碧水、净土保卫战,助力经济社会绿色低碳高质量发展,我会开展2025年生态环境保护实用技术和典型工程推广工作。经推荐、形式审查、专家评价,筛选出生态环境保护实用技术49项、生态环境保护典型工程48项,编制形成《2025年生态环境保护实用技术和典型工程名录(公示稿)》,现予以公示。
公示期为2025年12月26日至2026年1月9日。公示期间,对公示内容有异议的单位或个人,应以实名方式向本会提供加盖公章或本人签名的书面异议材料,并提供联系方式和必要的证明文件。逾期或以匿名方式所提异议不予受理。电子扫描件请发至联系人邮箱。
联系人:尚光旭
电 话:(010)52806517
电子邮箱:shangguangxu@caepi.org.cn
通信地址:北京市西城区二七剧场路6号2层207室
附件:2025年生态环境保护实用技术和典型工程名录(公示稿)
中国环境保护产业协会
2025年12月25日












本网站对转载、分享、陈述、图片、观点保持中立,图片与文字均来自网络,目的仅在于传递更多消息。版权归原作者。有版权方面不当之处,欢迎回消息告知删稿事宜,本网站将尽快处理。谢谢!