广告
广告
广告
招标终止!新疆10万吨绿色甲醇项目
来源:煤化客
2026-01-06
308

  国内一大型绿色甲醇项目推进突现波折,高调定标后不到4个月宣布终止。

  据中国招标投标公共服务平台消息,1月4日,金达弘景(莎车)氢能科技有限公司光电氢耦合生物质气联产25万吨/年绿色甲醇(一期)10万吨/年绿色甲醇项目发布采购施工总承包和项目监理终止公告。

图片

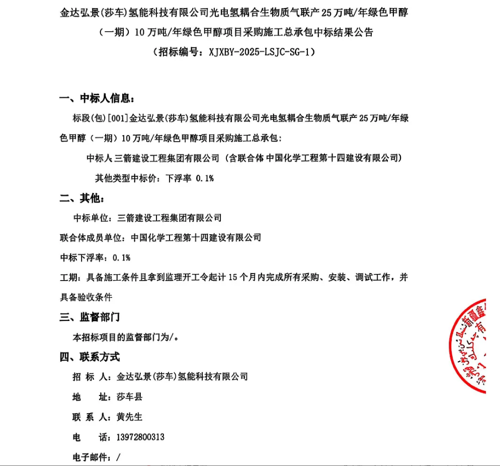
图:采购施工总承包终止公告

图片

公告显示,两项招标终止的原因均为“项目发生重大变更”,系应招标人要求而终止。
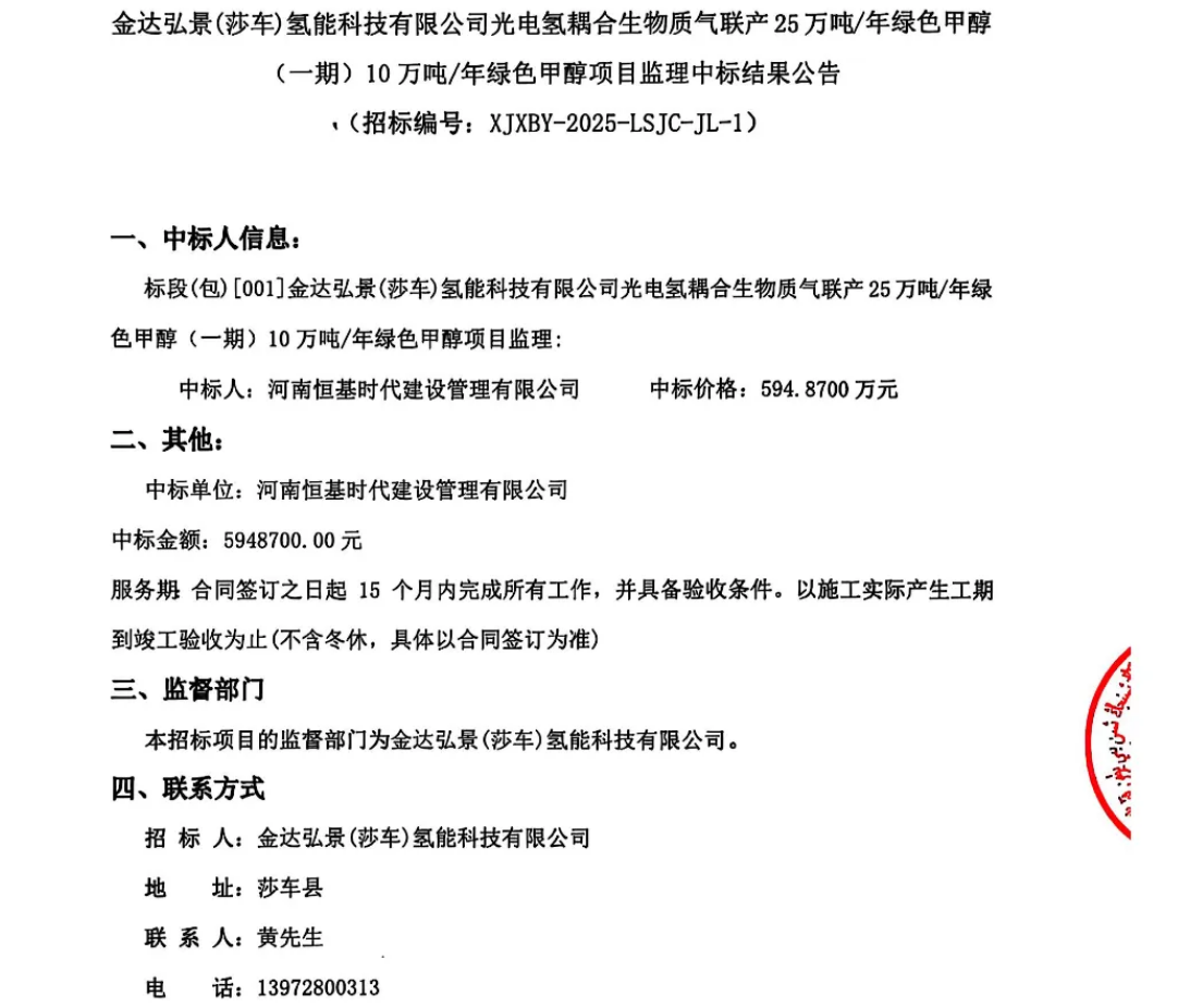
据此前公开信息,该项目位于新疆喀什地区莎车县,一期规划年产10万吨绿色甲醇。项目于2025年8月11日启动EPC及监理招标,招标人为金达弘景(莎车)氢能源科技有限公司,项目并于同年9月22日公示中标结果。
其中,施工总承包项目中标人为三箭建设工程集团有限公司(含联合体中国化学工程第十四建设有限公司);项目监理中标人为河南恒基时代建设管理有限公司,中标价格594.8700万元。
图片
图片
请填留下的联系方式
以使我们能够高效解决您的需求
提交