致全市各生态环境统计调查对象:
生态环境统计数据是支撑生态环境管理决策的重要基础,是制定各类污染防治规划及其防治成效评价的重要依据。按照国家、自治区统一部署,乌鲁木齐市2025年度生态环境统计工作已于2025年12月底正式启动,并完成名录库初步定库工作。目前已正式开展数据采集、填报及审核等工作。2025年度生态环境统计工作时间紧、任务重、专业技术性强,对数据填报人员提出了较高要求。为确保全市生态环境统计工作顺利开展,请务必仔细阅读以下内容:
一、依法依规填报
填报单位在生态环境统计系统直报的数据是各项数据的源头,是确保数据质量的核心环节。填报人员应认真学习填报制度,了解《排放源统计调查制度》《排放源统计技术规定》等有关要求(下载链接:https://www.cnemc.cn/jcgf/hjtj),真实、准确、完整、及时地提供环境统计资料,不得提供不真实或者不完整的统计资料,不得虚报、瞒报、拒报、迟报,不得伪造、篡改统计资料,若存在以上行为,将依法处理。各单位提供生态环境统计资料,必须经本单位负责人审核、签署或者盖章,要做到各项数据来源清晰,有支撑材料,不错填、漏填。
二、填报过程注意事项
(一)获取培训材料。请联系当地生态环境部门获取相关课件资料。
(二)填报步骤
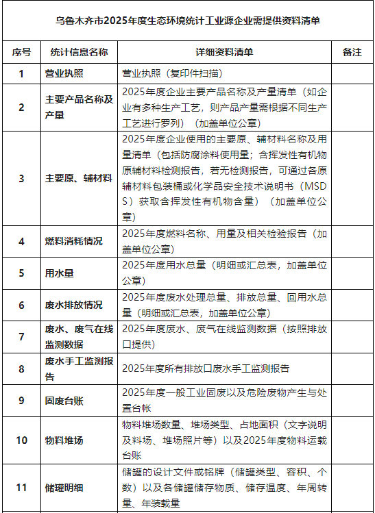
1.正式填报前,准备好与生态环境统计相关的电子版档案材料,并交辖区生态环境分局备案;
2.使用生态环境部门下发的用户名和密码登录全国生态环境统计系统,登录网址为:https://hjtj.cnemc.cn/htqy/
3.检查完善企业基本信息,按照报表顺序逐一填报有关数据;
4.核对所填报数据准确性,无误后进行污染物排放量核算;
5.完成数据审核后上报;
6.根据生态环境主管部门审核意见进行修改完善。
(三)时间节点。请各调查单位于2026年2月初在全国生态环境统计系统完成数据直报工作。
(四)准备数据支撑材料。填报过程中,要记录好数据的来源依据,并将有关支撑材料(参考乌鲁木齐市2025年生态环境统计档案材料清单)准备充分,生态环境部门将根据档案材料进行复核。
(五)本年度重点注意事项提醒
1.生态环境统计直报系统中各专表必须在首页中勾选“是”后才能导入并填报。直报系统已根据企业所属行业自动匹配需填报的专表,在此基础上,若企业有其他专表需要填报,请在“基101表”中勾选“是”后导入并填报。针对未自动匹配需要填报专表的行业,请各单位根据实际情况选择,务必谨慎勾选“否”,防止漏填有关信息导致最终核算的排放量与实际情况不符。
2.污染物核算环节以排放口为单位进行,点击“核算”后,系统会自动显示基102表、基103表、基104表、基105表中填报的排放口信息,若还有其他排放口,需手动添加并进行核算,请各单位务必保证所有排放口都进行核算。已取得排污许可证的单位,可以对照排污许可证中排放口信息逐一核实填报,防止漏填排放口和有关污染物。
3.填报过程中常见的错误包括:数据单位错误(仔细核对)、指标填报不完整、排放口填报不全、核算方法选用不规范、监测数据使用不规范、系数选取不规范、活动水平不合理、核算过程中计算错误等。请各单位务必认真填报、核算每一项污染物数据,防止生态环境统计数据与实际排放情况不符。
生态环境部门将一如既往地为各生态环境统计调查对象提供服务,全力配合各单位做好生态环境统计工作,衷心感谢您对全市生态环境统计工作的支持!



本网站对转载、分享、陈述、图片、观点保持中立,图片与文字均来自网络,目的仅在于传递更多消息。版权归原作者。有版权方面不当之处,欢迎回消息告知删稿事宜,本网站将尽快处理。谢谢!