1.08亿!贵州筑信水务污水处理厂设备更新改造项目招标计划发布
来源:全国公共资源交易平台
2026-02-05
115
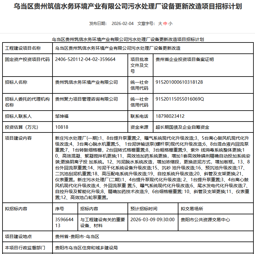
2月4日,乌当区贵州筑信水务环境产业有限公司污水处理厂设备更新改造项目招标计划发布。
项目建设内容:新庄污水处理厂(一期):1、8台提升泵重置;2、曝气系统现代化升级改造;3、5台离心鼓风机现代化升级改造;4、3台离心脱水机重置;5、1台泥饼输送泵(螺杆泵)现代化升级改造;6、8台混合液内回流泵重置;7、1台转鼓细格栅,2台回转式格栅重置;8、3台粗格栅重置;9、紫外线消毒系统整体更换;10、高效混凝、絮凝搅拌机更换;11、高效池加药系统更换,增加1套高效除磷剂精确自动投加系统安装;更换阴离子投加系统。12、污泥脱水系统改造,增加浓缩段,更换进泥方式,增加板框。13、8台外回流泵重置;14、污泥干化系统设备升级改造;15、沉砂池升级改造;16、预沉池升级改造;17、二沉池刮泥机重置;18、高压配电系统升级改造;19、自控系统升级改造;20、斜管及支架更换;21、仪表重置。新庄污水处理厂(二期):1、4台提升泵现代化升级改造; 2、1台提升泵重置;3、4台离心鼓风机现代化升级改造;4、外回流泵重置;5、曝气系统现代化升级改造;6、尾水发电代化升级改造;7、自控升级及智能化升级;8、精确加药技术改造;9、6台细格栅重置;10、斜管及支架更换;11、仪表重置;12、高效池凸轮泵重置。
投资估算:10818万元
预计招标时间:3月9日
本网站对转载、分享、陈述、图片、观点保持中立,图片与文字均来自网络,目的仅在于传递更多消息。版权归原作者。有版权方面不当之处,欢迎回消息告知删稿事宜,本网站将尽快处理。谢谢!