1.01亿!贵州安顺经开区工业污水处理厂建设项目招标计划发布
来源:全国公共资源交易平台
2026-03-26
106
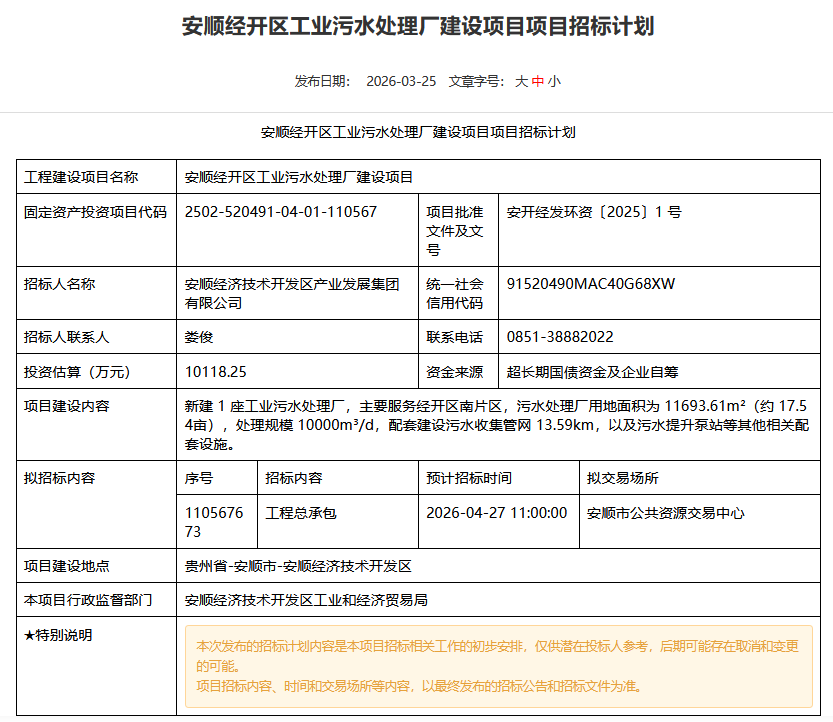
3月25日,贵州省安顺经开区工业污水处理厂建设项目招标计划发布。
该项目新建 1 座工业污水处理厂,主要服务经开区南片区,污水处理厂用地面积为 11693.61m²(约 17.54亩),处理规模 10000m³/d,配套建设污水收集管网 13.59km,以及污水提升泵站等其他相关配套设施。
投资估算:10118.25万元
本网站对转载、分享、陈述、图片、观点保持中立,图片与文字均来自网络,目的仅在于传递更多消息。版权归原作者。有版权方面不当之处,欢迎回消息告知删稿事宜,本网站将尽快处理。谢谢!