首页
行业资讯
专家智库
会议培训
技术成果
环保技术
平台资讯
供需平台
关于我们
行业资讯
行业动态
项目动态
政策法规
环保技术
有机溶剂
精馏残渣
更多
含金属废物
其他
专家智库
合作单位
专家委员会
专家观点
平台资讯
行业报告
行业数据
典型案例
会议培训
会议信息
培训信息
供需平台
供求信息
需求发布
技术成果
先进技术
先进设备
行业标准
关于我们
关于绿循
绿循公众号
企业微信
全部
行业动态
项目动态
政策法规
典型案例
会议信息
培训信息
先进技术
先进设备
专家观点
行业报告
行业数据
搜索
欢迎来到环保综合信息平台
登录
注册
首页
行业资讯
行业动态
项目动态
政策法规
专家智库
合作单位
专家委员会
专家观点
会议培训
会议信息
培训信息
技术成果
先进技术
先进设备
行业标准
环保技术
有机溶剂
精馏残渣
含金属废物
其他
平台资讯
行业报告
行业数据
典型案例
供需平台
供求信息
需求发布
关于我们
关于绿循
联系我们
广告
行业动态
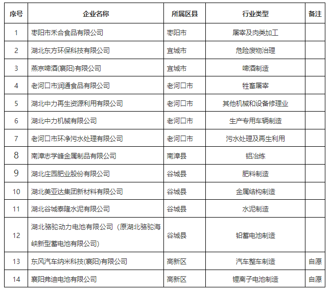
襄阳市2026年度开展清洁生产审核重点企业名单公示
来源:襄阳市生态环境局
2026-03-30
258
根据《省生态环境厅关于发布湖北省
2026年度清洁生产审核重点企业名单的通知》要求,现将我市2026年度开展清洁生产审核重点企业名单公示如下:
本网站对转载、分享、陈述、图片、观点保持中立,图片与文字均来自网络,目的仅在于传递更多消息。版权归原作者。有版权方面不当之处,欢迎回消息告知删稿事宜,本网站将尽快处理。谢谢!
分享:
上一篇:
襄阳市生态环境局关于2026年度环境信息依法披露企业名单的公示
下一篇:
媒体纵览 | 生态环境部等部门携手共促民营企业绿色低碳发展(新华社)
热点推荐
1
生态环境部水生态环境司有关负责同志就《流域水生态环境质量标准制订技术导则》答记者问
2
关于发布国家生态环境标准《流域水生态环境质量标准制订技术导则》的公告
3
关于做好2026年六五环境日宣传工作的通知
4
进一步发挥碳达峰碳中和的战略牵引作用——解读《碳达峰碳中和综合评价考核办法》
5
工业和信息化部办公厅关于组织开展2026年度工业节能降碳诊断服务工作的通知
6
关于2026年生物多样性保护和可持续利用实践成果征集活动名单的公示
7
国家发展改革委下达2026年第二批“两重”建设项目清单
8
科学治尘,守护晴天 !《乌鲁木齐市2026年扬尘污染防治工作方案》印发实施
9
工业和信息化部 生态环境部 市场监管总局关于印发《标准引领纺织工业优化升级行动方案(2026—2028年)》的通知
10
环评工程师考试报考在即!这些关键点必须要掌握 | 小山小水答网友问
阅读排行
1
一文读懂生态系统碳汇如何监测核算?
2
“DCS系统组态”是什么意思?其步骤方法又有哪些?
3
七种办法去除高盐废水硬度
4
《江苏省“环基贷”工作实施方案》发布 重点支持十大类生态环境基础设施重点工程!
5
2023年中国生态环境统计年报
6
汽车维修行业的危险废物及危害
7
《2023中国环保产业发展状况报告》全文发布
8
2023年中国城市建设状况公报
9
2023·第八届中国(乌鲁木齐 )新型煤化工国际研讨会 暨煤基新材料与新能源耦合发展高峰论坛
10
环保工程师注册即日启动!但“坏消息”是……
请填留下的联系方式
以使我们能够高效解决您的需求
提交