广告
1980万!首钢京唐高炉热风炉脱硝系统提升改造项目招标计划发布
来源:中国招标投标服务平台
2026-04-28
108

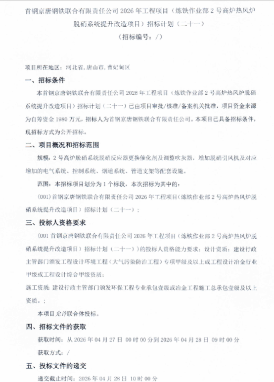
4月27日,首钢京唐钢铁联合有限责任公司2026年工程项目(炼铁作业部2号高炉热风炉脱硝系统提升改造项目)招标计划发布。

规模:2号高炉脱硝系统脱硝反应器更换催化剂及调整吹灰器,增加脱硝引风机及对应增加的电气系统、控制系统、烟道系统、管道支架等配套设施。



请填留下的联系方式
以使我们能够高效解决您的需求
提交