广告
污泥——从废弃物到资源化利用探索之路
来源:
2025-11-06
100

在城市运转的末端,污水处理厂日夜不息地净化着我们的生活与工业废水。然而,在这个过程中,一个不可避免的“副产品”被大量产生——污泥。它黝黑、粘稠,带着复杂的气味,早期被视为亟待处置的“废弃物”,常常脱水后进行填埋处理。但随着认知的深入与技术的发展,一场深刻的观念变革正在进行:污泥,并非终点站的废弃物,而是放错位置的资源。我们正走在一条将其从“负担”转化为“资源”的探索之路上。




0污泥脱水

污泥处理的核心任务是脱水,即想尽一切办法将污泥中的水分去除,从而大幅减少其体积和重量,以降低后续运输和处置的成本与难度。

污水厂产生的污泥,其含水率并不是一个固定值,而是随着处理阶段的不同而发生巨大变化。不同处理阶段的污泥含水率大致如下图:

图片

机械脱水前,常用的污泥浓缩方法是重力浓缩,该过程能将含水率降至98%附近,在脱水前,常进行化学调理(如添加阳离子PAM),改善脱水性能。常见的机械脱水设备有:带式压滤机、板框压滤机、离心脱水机等。

总的来说,污泥的初始含水率非常高,通常大于99%,经过处理后可降至60%以下。从99%到60%,看似去掉39%的水,但污泥体积减少约40倍,这是一个巨大的减量。(附图为计算公式)

图片2.png


0资源化路径

(1)焚烧发电/供热(灰渣:建材利用)

这是目前实现最彻底无害化和最大减量化的方法。脱水后的污泥通常需要进一步干化,然后在850℃以上的高温焚烧炉中燃烧。该过程能彻底消灭病原体,降解大部分毒素,燃烧产生的热量能用于发电和供热,为污泥干化过程提供能量,实现能量自持。产生的灰烬体积仅为原污泥的10%左右,可用于制砖,生成水泥辅料或筑路材料。

(2)气化回收(热解气、生物炭、热解油)

污泥在无氧或低氧环境中,被加热到400-800℃,分解生成三种产物。同样能彻底杀灭病原体,并将重金属固定在固体残渣中,减少其浸出风险。热解气通常为可燃气体,用于发电或供热;生物炭可用作土壤改良剂、吸附剂或燃料;热解油可用作燃料油或化工原料。

(3)厌氧消化+土地利用(沼气回收)

将污泥在密闭的消化罐中,在无氧条件下,由微生物分解产生沼气。将不稳定的有机物转化为稳定的腐殖质。能有效杀灭大部分病原菌和虫卵(中温消化效果稍差,高温消化效果更好)。产物主要成分为甲烷,可用于发电上网或提纯为生物天然气(车用燃料或并入市政管网)。消化后的污泥经过脱水后形成的沼渣,性质稳定,臭味大大降低,是优质的有机肥或土壤改良剂,可用于农田、园林绿化、矿区修复等。

(4)好氧发酵(堆肥)

通过鼓风强制供氧,利用好氧微生物分解有机物,产生高温(可达60-70℃)。持续的高温能有效杀灭病原体和杂草种子,实现无害化;最终产物是腐熟的堆肥,可用于园林绿化、苗圃、土壤改良等。

以上资源化路径总结如下图:

图片3.png


0国内污水厂污泥处置案例

我国在污水厂污泥处置方面,已经涌现出一批相当成功的案例,它们通过不同的技术路径,实现了污泥的无害化、减量化和资源化处理。如:广州大观净水厂(低温真空脱水干化)、北京高碑店污泥处理中心(厌氧消化)、重庆珞璜污泥处置中心(高温循环流化床气化)、国家能源集团马鞍山电厂(燃煤耦合污泥掺烧)、西咸新区沣西新城(两段式干化+热解气化)、青岛小涧西(污泥热干化+焚烧)。

除了上述案例,还有一种思路是 “协同处置” ,即利用现有工业设施处理污泥,实现“变废为宝”。

水泥窑协同处置:在辽宁辽阳和陕西泾阳县,有项目将污泥投入水泥窑进行高温煅烧。污泥中的有机质被彻底分解,有害物质被固化在水泥熟料中,最终变成了水泥的一部分。泾阳的项目更是国内规模最大的同类项目,日处理能力达800吨。

污泥制生物质燃料:在浙江温州,有企业将污泥制成热值可达2500大卡的 “生物质燃料棒” 。这种燃料棒可用于民生供暖和工业锅炉,成本远低于动力煤,为污泥能源化利用开辟了新路径。



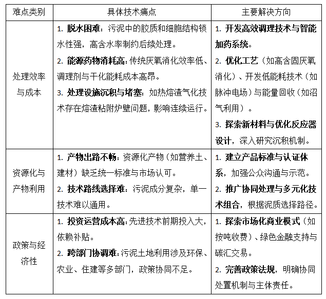
0技术痛点及解决方向


图片4.png

除了表格中的宏观对比,一些具体的技术突破有希望解决这些痛点:

(1)在脱水环节,研发新型复合调理剂(如铁盐与阳离子絮凝剂联用)并结合超声、热解等物理预处理方法,能有效破坏污泥的凝胶结构,显著提升脱水效率,为实现深度脱水和后续处理打下坚实基础。

(2)在稳定化与能源回收环节,高级厌氧消化是提升能源回收效率的关键。通过热水解预处理、与厨余垃圾等协同发酵,能将沼气产率提升20%以上。对于不宜生物处理的污泥,热化学处理(如热解气化)能将污泥转化为可燃气体、生物炭等更高价值的能源或化工原料,实现彻底的减量化和无害化。

(3)在资源化利用环节,关键在于“因泥制宜”。对于有机质含量高(VS≥30%)的污泥,厌氧消化产沼气和好氧发酵制农用基质是主流方向。对于有机质含量低(VS<30%)的管渠污泥、河湖底泥,则优先考虑建材化、工程土利用等途径。



0结语

总的来说,污泥处置正从过去的“重水轻泥”、以填埋为主的简单思路,转向“绿色、低碳、资源化”的系统性治理。未来的方向是通过技术创新降本增效,并通过政策引导和市场机制,把污泥真正纳入城市物质和能量的循环中去,这需要技术、政策和公众认知的共同努力。

请填留下的联系方式
以使我们能够高效解决您的需求
提交